Transcriptome analysis reveals key genes and pathways related to sex differentiation in the Chinese soft-shelled turtle (Pelodiscus sinensis)
转录组分析揭示中华鳖性别分化的关键基因和途径

1.背景介绍

雌雄二态性是中华鳖的一个重要特征,雄性中华鳖具有更宽的裙边和更快的生长速度,比雌性中华鳖具有更高的经济价值。目前,中华鳖性别决定的机制和性别分化的可塑性模式尚不清楚。
根据组织形态学,在30℃培养时, 生殖嵴在第9天升高,原始性腺在第15天形成,性腺分化在第26天完成。中华鳖在胚胎期进行性别分化,但缺乏胚胎期性腺转录组测序的结果,因此,有必要对中华鳖胚胎性腺不同发育阶段的转录组进行测序,以筛选与性别分化相关的新调控因子,这将有助于丰富中华鳖性别研究的理论数据。
2. 材料方法

3. 实验结果
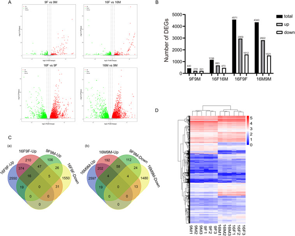
3.1差异表达基因分析

随着培养时间的增加,DEG的数量逐渐增加,在第16天达到峰值1156 DEG,然后减少并趋于稳定
3.2性腺分化基因表现出性别二态性表达

Dmrt1和Amh的转录本在雄性性腺富集。Dmrt1的表达在第13天开始出现在男性性腺中,在第14天急剧增加,并在第16-20天达到峰值,而在女性性腺中没有,Amh从第15天开始在雄性性腺中表达,其表达在第16天急剧增加,并在第20天左右达到峰值,而在雌性性腺中未观察到表达。
Cyp19a1和Foxl2的转录本在雌性性腺丰富。Cyp19a1从第14天开始在雌性性腺中表达,之后其表达在第16天急剧增加,并在第22天左右达到峰值,而在雄性性腺中非常弱的表达。Foxl2在雌性性腺中的表达在第14天急剧增加,而在雄性性腺中观察到非常弱的表达。
3.3 第9天和第16天差异表达基因的分析

在9F(第9天雌性性腺)和9M(第9天雄性性腺)中,共鉴定出440个DEGs,其中219个上调,221个下调;16F和16M中分别检测到1156个DEGs,其中683个上调,473个下调;16F和9F中检测到4571个DEGs,其中2959个上调,1612个下调;16M和9M中分别检测到4343个DEGs,其中2822个上调,1521个下调。
3.4 GO对DEGs富集分析

在9F和9M中,193个DEGs被注释到GO数据库中,前3个显著富集的主要与核苷酸结合、GTP结合和DNA整合有关。
在16F和16M中,564个DEGs被 GO注释,前3个显著富集的主要与RNA磷酸二酯键水解、内核溶解、DNA整合有关。
16F和9F中2614个DEGs的前3个显著富集项主要与膜、膜的组成成分、质膜有关。
在16M和9M中,2427个DEGs的前3个富集项主要与膜、膜的组成部分、质膜有关。
3.5 KEGG对DEGs富集分析

在9F和9M组,84个DEGs被注释为9条信号通路,胰岛素信号途径,16F组和16M组,前5个显著富集的KEGG途径是补体和凝血级联、Rap1信号途径、血小板活化、cGMP-PKG信号途径和cAMP信号途径。在16F和9F中,1173个DEGs被注释为66个KEGG信号通路,在16M和9M中,1058个DEGs被注释为64个KEGG信号通路,这两组中发现了参与性别分化的途径,如神经活性配体-受体相互作用、类固醇激素生物合成途径和PPAR信号途径。
3.6PPI网络分析

通过本地网络集群(STRING),16M组和9M组的DEGs中特异性表达在富含类固醇激素生物合成途径,在16F组和9F组,类固醇硫酸酯酶(Sts)、细胞色素(Cyp3a)、细胞色素P450家族Cyp1b1特异性表达。

对哺乳动物性别分化或性发育至关重要的基因,Sox30,LHX9被发现在16F和16M中与Dmrt1、Amh和Foxl2聚集在同一网络中,这些基因可能在中华鳖的性别分化中起重要作用。
3.7差异表达基因qPCR验证

从9F vs.9M、16F vs.16M、16F vs.9F和16M vs.9M中随机选择24个DEGs,包括Dmrt1、Foxl2和Amh,24个DEGs的mRNA变化水平与RNA-Seq结果一致。
4 讨论
雄性中华鳖Dmrt1在第13天出现,Amh在第14天,表明Amh可能在转录水平上作用于Dmrt1下游。雌性动物在第14天时Foxl2显著表达,Cyp19a1在第15天。表明Foxl2在转录水平上作用于Cyp19a1的上游DEGs的数量在第16天达到峰值,已知中华鳖的双潜能性腺形成调节基因的表达在第16天到第22天达到峰值。这表明16到22天是性别分化的关键时期。
9F和9M,DEGs在卵巢类固醇生成途径中富集。16F和16M,DEGs主要富集于GnRH信号通路和cAMP信号通路。固醇激素生物合成途径对中华鳖的雄性和雌性性别分化都很重要。
Sts、Cyp3a、Cyp1b1、S0x30,Lhx9,Akr1c3和Sult2b1可能与雄性性别分化有关,它们是16M vs 9M特有的。Sts、Cyp3a和Cyp1b1在16F vs 9F中是独特的,可能与雌性性别分化有关