DNA甲基化是一种重要的表观遗传机制,在调控基因表达中起着至关重要的作用。特发性肺纤维化(IPF)是一种慢性、进行性的纤维化性肺病,是由遗传和环境因素之间复杂的相互作用引起的。通常,IPF以上皮损伤和侵袭性成纤维细胞的分化为特征,其中,成纤维细胞向肌成纤维细胞的分化起到了至关重要的作用。前期研究证实DNA甲基化参与了IPF的病理进程,然而其具体机制尚未完全阐明。
华中科技大学同济医学院附属同济医院,国家卫生中心呼吸与危重症医学科在2022年1月27日于European Respiratory Journal上发表了题为The methyl-CpG-binding domain 2 facilitates pulmonary fibrosis by orchestrating fibroblast to myofibroblast differentiation的文章,阐释了甲基化CpG结合域2(methyl-CpG-bingding domain 2, MBD2)通过结合甲基化的CpG位点,调控下游基因的转录,从而影响纤维化进程。

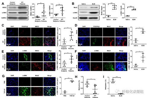
Fig 1:作者首先通过Western Blot测定IPF患者及博来霉素诱导肺纤维化小鼠的肺组织匀浆中MBD2的含量。结果表明,在IPF肺组织中,MBD2表达量与对照组相比升高了7倍,同时肌成纤维细胞标志物α-SMA也明显升高。在肺纤维化的小鼠组织中也得到了相似的结果。为了进一步验证这个结果,作者用TGF-β刺激小鼠肺原代成纤维细胞分化,同样显示MBD2表达升高。鉴于MBD2是通过识别DNA甲基化发挥功能,作者接下来检测了人与小鼠肺组织中的DNA甲基化水平,结果表明,在IPF患者与肺纤维化小鼠的整肺中,DNA甲基化水平明显下降。

Fig 2:作者采用Western Blot对TGF-β诱导的原代肺成纤维细胞进行检测,证实TGF-β剂量依赖性地诱导MBD2的表达。为验证该现象是否依赖于经典的TGF-β-Smad通路,作者通过免疫荧光检测了MBD2与磷酸化的Smad2和Smad3,发现在TGF-β诱导分化的肌成纤维细胞中,二者均与MBD2有明显的共定位。该结果提示MBD2可能位于TGF-β-Smad信号通路的下游。为验证这一推测,作者分别用TβR1(TGF-β receptor 1)的选择性阻断剂SB431542,和Smad3选择性阻断剂SIS3-HCl处理TGF-β诱导后的原代成纤维细胞。TGF-β诱导后,纤连蛋白和α-SMA均显著升高,而上述两种阻断剂均可抑制二者的上调。

Fig 3:作者使用TGF-β处理正常和Mbd2敲除的肺成纤维细胞后,分别采用Western Blot和RT-PCR检测其中的纤维化指标。结果证实,Mbd2敲除可显著降低纤连蛋白、Ⅰ型胶原和α-SMA的表达。与该结果相一致的是,TGF-β诱导的成纤维细胞中MBD2表达呈时间依赖性升高,且与纤连蛋白、Ⅰ型胶原和α-SMA的表达高度相关。不仅如此,在从IPF患者肺组织中分离的成纤维细胞中使用siRNA沉默MBD2后,纤连蛋白、Ⅰ型胶原和α-SMA的表达均被抑制。

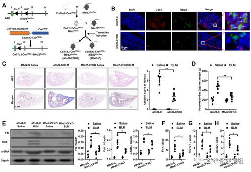
Fig 4:为进一步证实MBD2在体内的作用,作者利用Cre-loxP系统分别构建了由他莫昔芬诱导的成纤维细胞与肌成纤维细胞内Mbd2条件性敲除小鼠。在成纤维细胞条件性敲除Mbd2的小鼠中,从博来霉素诱导前第12天开始,连续五天腹腔注射他莫昔芬来诱导MBD2缺乏,免疫荧光显示Collage Ⅰ阳性细胞中MBD2缺乏。HE染色和Masson染色结果表明,成纤维细胞中Mbd2敲除显著抑制了博来霉素诱导的肺纤维化。Western Blot和RT-PCR结果证实,Mbd2敲除的小鼠肺中纤连蛋白、Ⅰ型胶原和α-SMA水平均低于野生型小鼠。

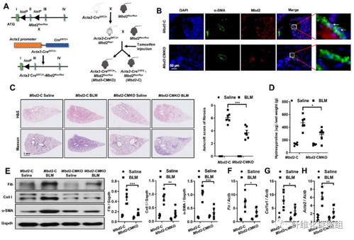
Fig 5:利用Cre-loxP系统构建肌成纤维细胞Mbd2条件性敲除小鼠,腹腔注射他莫昔芬后用博来霉素诱导肺纤维化。免疫荧光结果证实了α-SMA阳性的肌成纤维细胞中MBD2缺乏。HE染色和Masson染色结果表明,Mbd2敲除显著抑制了博来霉素诱导的肺纤维化。Western Blot和RT-PCR结果证实,Mbd2敲除的小鼠肺中纤连蛋白、Ⅰ型胶原和α-SMA水平均低于野生型小鼠。

Fig 6:为进一步确定MBD2抑制成纤维细胞向肌成纤维细胞转化的机制,作者用TGF-β刺激Mbd2敲除的成纤维细胞,研究下游信号分子。Western Blot结果证实,Mbd2敲除可显著抑制磷酸化Smad2和Smad3的表达,而RT-PCR结果显示,Mbd2敲除对TGF-β通路的抑制因子Smad7没有显著影响,Smad特异性E3泛素化蛋白连接酶1和2的mRNA水平也没有明显变化。因此推测,在肺成纤维细胞中,TGF-β-Smad通路与Mbd2的表达之间可能存在正反馈调节。
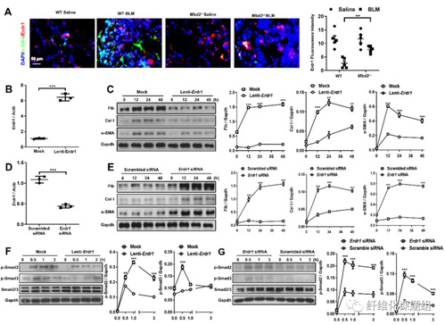
作者接下来使用RNA-Seq来分析野生型和Mbd2敲除的肺成纤维细胞中与分化相关的基因的表达模式。结果发现,与Mbd2敲除的成纤维细胞相比,野生型肺成纤维细胞中有1276个mRNA、418个lncRNA和1个ncRNA呈现上调,1001个mRNA、185个lncRNA和2个ncRNA呈现下调。其中,Erdr1,一种压力相关的生存因子在Mbd2敲除的成纤维细胞中明显上调。该基因曾被报道在类风湿性关节炎中抑制滑膜成纤维细胞的迁移。RT-PCR结果证实,TGF-β诱导野生型成纤维细胞后,Erdr1 mRNA水平降低了8倍,而与之相比,Mbd2敲除的成纤维细胞中,Erdr1 mRNA水平则升高了6.5倍。鉴于MBD2是通过识别DNA甲基化发挥功能,作者分别检测了基因组DNA和Erdr1启动子的甲基化水平。结果证实,无论在野生型还是Mbd2敲除的成纤维细胞中,TGF-β诱导均可导致基因组DNA甲基化明显升高。利用生信分析,作者预测到Erdr1的启动子内包含一个CpG岛,且亚硫酸盐测序显示在-896bp ~ -842bp区域存在高水平的甲基化。接下来,作者通过ChIP-PCR来验证MBD2是否通过识别并结合Erdr1启动子中上述区域的甲基化位点来调控其转录。结果表明,MBD2结合了Erdr1启动子上-954 bp ~ -682 bp区域,而上述高甲基化的区域(-896bp ~ -842bp)包含在内。为进一步验证,作者构建了-896bp ~ -842bp区域无CpG位点的突变质粒并采用荧光素酶报告基因检测Erdr1表达水平,结果证实包含突变质粒的肌成纤维细胞中Erdr1的表达水平明显高于包含野生型质粒的细胞。

Fig 7:接下来作者研究了Erdr1在成纤维细胞分化中的作用。免疫荧光显示,在博来霉素诱导的野生型小鼠肺中,α-SMA+Erdr1-成纤维细胞占大多数,而在Mbd2敲除的小鼠肺中,则多表现为α-SMA-Erdr1+。表明Erdr1可能抑制了成纤维细胞的分化。作者接下来用Erdr1慢病毒和模拟慢病毒转导成纤维细胞,并用TGF-β诱导,Western Blot结果显示,Erdr1慢病毒转导可明显降低成纤维细胞中纤连蛋白、Ⅰ型胶原和α-SMA的水平。相反,若用siRNA将Erdr1进行沉默,则成纤维细胞又恢复分化能力,表现为上述指标的显著增高。为进一步验证,作者考察了Erdr1慢病毒转导后TGF-β下游信号分子。Western Blot结果显示,Erdr1慢病毒转导显著抑制了TGF-β诱导的Smad2/Smad3磷酸化,而若用siRNA将其沉默,则消除了Mbd2敲除对成纤维细胞分化的抑制作用。以上结果均支持Erdr1在TGF-β诱导的成纤维细胞分化过程中起到了抑制作用。

Fig 8:最后,作者通过气管内注入Erdr1慢病毒来炎症Erdr1异位表达是否可有效抑制博来霉素诱导的肺纤维化。首先作者证实气管内注入慢病毒可使肺内Erdr1水平翻倍。然后,在博来霉素诱导后的第10天对小鼠进行Erdr1慢病毒的气管内注入。HE和Masson染色结果显示,Erdr1慢病毒气管内注入显著抑制了博来霉素诱导的肺纤维化。羟脯氨酸含量测定,纤连蛋白、Ⅰ型胶原以及α-SMA的Western Blot也显示了相同的结果。以上结果证实,Erdr1异位表达可有效逆转博来霉素诱导的肺纤维化。

在最后的通路图中,作者总结了MBD2在成纤维细胞分化中的作用。TGF-β通过 TβRI/Smad3依赖性的方式诱导MBD2高表达,而MBD2选择性地结合Erdr1启动子以抑制其表达。其中TGF-β与MBD2之间存在正反馈调节,促进了成纤维细胞向肌成纤维细胞的分化,进而导致肺纤维化。
原文链接:
https://erj.ersjournals.com/content/early/2021/12/16/13993003.03697-2020.long