2022年1月18日,西湖大学Tiannan Guo等人在Cell Reports上发表了一篇题为Proteomic and metabolomic profiling of urine uncovers immune responses in patients with COVID-19的文章。本研究对新冠肺炎患者和健康对照组的尿液和血清样本进行了蛋白质组与代谢组学分析,发现尿液蛋白可以实现对新冠肺炎患者严重程度的分类,同时发现重症新冠肺炎患者尿液中细胞因子CXCL14表达下调与外周血淋巴细胞计数显著相关,或可成为新冠肺炎严重程度预测的生物标志物。综合多组学分析结果表明,新冠肺炎患者的先天性免疫激活和炎症反应可能会导致潜在的肾脏损伤。这项研究证明了在多组学分析中包括尿蛋白质组在内评估新冠肺炎以及其他感染性疾病的免疫病理生物学和临床病程方面的意义。

Result 1. Proteomic and metabolomic profiling of COVID-19 urine and sera.
该研究共纳入71例新冠肺炎患者,包括23例重症患者、48例非重症患者。另有17例患有咳嗽、发热等流感样症状的非新冠肺炎患者和27例健康对照作为对照组。对新冠肺炎患者及对照组的血清和尿液样本进行蛋白质组学分析,发现在重症和非重症患者的尿液中,多肽产量显著高于健康对照组,同时在尿液样本中检测到的蛋白质数量是血清中的2.5倍,且血清中80%的蛋白质也可以在尿液中被检测到。此外,该研究也采集了患者组与对照组个体的尿液样本和血清样本进行代谢组学分析,与蛋白质组不同的是,只有62%的血清代谢物可以在尿液中检测到。这种蛋白质和代谢物的差异可能是由于它们在血清和尿液中的丰度及稳定性不同所致

Result 2. Machine learning model using urinary proteins identified severe COVID-19 cases.
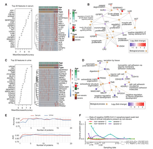
为了探究尿蛋白是否可以用于机器学习建模,以实现对新冠肺炎严重程度的分类。根据平均准确度下降排序,分别选择了血清和尿液蛋白数据中排名前20的蛋白质,并分别对这些蛋白进行富集分析。随后又进一步探索了尿液蛋白与血清蛋白区分新冠严重程度的能力,通过对随机森林模型的不断优化,并在内部交叉验证后评估各自分类器的精度,结果表明,尿液蛋白所构建的模型在分类能力与血清蛋白模型基本一致,且两种分类器的AUC值都高于0.95。此外,又在13名新冠患者的独立尿蛋白组数据集中进一步评估尿蛋白的分类能力,这些患者的尿样是在不同时间点采集的,对于严重的新冠肺炎患者,在入院后的较晚时间点样本的眼中成都预测值呈下降趋势,表明尿蛋白模型可以用于早期临床严重程度的分类。

研究还发现在尿蛋白和血清蛋白中有301种蛋白的表达模式相反,推测产生这种情况的原因可能是由于尿液在形成前,血液蛋白被肾小球过滤并被肾小管重新吸收,参与这一过程的两个重要调节因子megalin(LRP2)和cubilin(CUBN)在尿液中均下调,因此推测新冠肺炎患者的肾小管重吸收过程出现紊乱,导致某些尿蛋白下调。文中也提到这种表达模式的差异可能存在于其他疾病中,还有待进一步证实。

Result 3. 197 cytokines and their receptors identified in urine, while 124 identified in sera.
从血清和尿液样本的代谢物中共定量出234中细胞因子和受体,其中87种细胞因子在血清和尿液中都存在,并将其分为6大类,包括趋化因子、干扰素、白介素、TGF-β家族、TNF家族以及其他细胞因子。随后计算了血清和尿液中细胞因子与免疫细胞的相关系数。发现CXCL14仅能在尿液中检测到,在严重病例中表达下调,且与淋巴细胞计数显著相关。由于淋巴细胞减少是严重新冠肺炎的特征,因此推测尿液中CXCL14可能是新冠肺炎严重程度的生物标志物。

Result 4. Imbalanced CDC42-RHOA-RAC1 molecular switches indicate disrupted immune system and renal injury.
该研究统计了血清和尿液中异常的通路,发现最主要的失调通路有20条是二者共同存在的。其中来自Rho GTP酶家族的CDC42、RAC1/RAC2和RHOA是尿液和血清中最主要的失调蛋白,这些蛋白的失调可能会导致肾小球硬化和肾脏损伤。同时,代谢组学数据也表明,ATP代谢产物腺苷在重症患者的尿液中显著减少,表明患者体内可能存在足细胞运动障碍、免疫系统功能障碍和肾脏损伤。
患者尿液和血清中的异常代谢物数据表明,多种抗氧化因子与抗氧化酶在新冠肺炎患者的血清和尿液中显著下调,表明患者体内可能存在ROS激活的应激反应,从而导致免疫介导的组织损伤。

综上,该研究通过分析新冠肺炎患者尿液及血清的多组学数据中异常改变的分子信号通路,推测出患者体内新冠病毒引起的分子通路水平的改变和调节机制:首先是免疫紊乱导致的炎症反应与凝血反应,随后是凝血可能激活下游纤维化会最终导致肾损伤。临床数据也显示,重症患者的各型肾损伤指标虽然仍在正常范围内,但是相对于健康对照组,已经发生了显著改变。

原文链接:
https://www.cell.com/cell-reports/fulltext/S2211-1247(21)01783-6?_returnURL=https%3A%2F%2Flinkinghub.elsevier.com%2Fretrieve%2Fpii%2FS2211124721017836%3Fshowall%3Dtrue