2021年4月4日发表在Molecular Therapy上的题为Therapeutic targeting of argininosuccinate synthase 1 (ASS1)-deficient pulmonary fibrosis的文章。报道了精氨酸琥珀酸合成酶1(ASS1)的缺失在肺纤维化病理过程中的治疗靶点作用。此研究发现在纤维化过程中,ASS1是显著降低的,与肺纤维化状态呈负相关。作者还发现ASS1敲除的成纤维细胞中,Met受体活化并且作用于Src-STAT3信号的上游。在无精氨酸培养条件下以及在精氨酸脱亚氨酶(ADI)的作用下,可以杀死纤维化的成纤维细胞,减轻博来霉素所诱导的小鼠肺纤维化,并且可以增加尼达尼布的治疗效果,成为纤维化的一个新的治疗靶点。

Result 1:Downregulation of ASS1 occurs in fibrotic lung tissues and fibroblasts.
最近研究证明,代谢产物的改变以及代谢途径的失调可能会导致多种呼吸系统的疾病,包括肺纤维化。为了证明正常细胞和特发性肺纤维化细胞的代谢途径发生了改变,作者将来自健康供体和肺纤维化患者体内的原代成纤维细胞进行了代谢研究。ASS1,是精氨酸生物合成过程中的关键酶,并且对于维持细胞内的精氨酸水平非常重要。作者使用ASS1抗体对正常组织以及IPF患者标本进行免疫组化染色,发现在IPF患者的组织切片中ASS1信号表达下调,并且在α-SMA阳性的纤维化病灶的肺组织中观察到了较弱的ASS1信号。与正常肺成纤维细胞相比,无论是mRNA还是蛋白水平,IPF患者的原代成纤维细胞中ASS1的表达都是明显下降的。并且在博来霉素诱导的小鼠模型中也得到了相同的实验结果。

Result 2:ASS1 expression controls aggressive phenotypes in lung fibroblasts.
由于严重的纤维化是由活化的成纤维细胞表型进行传播的,例如细胞侵袭和迁移,所以作者首先比较了正常和IPF的原代成纤维细胞的侵袭能力。与正常对照组相比,所有的IPF成纤维细胞的细胞侵袭能力都显著提高。作者通过将原代人肺成纤维细胞转移到严重联合免疫缺陷小鼠中建立了一种肺纤维化模型,发现植入IPF成纤维细胞的肺组织发生了纤维化病变以及细胞外基质沉积的现象。同时,作者发现在原代正常肺成纤维细胞中沉默ASS1的表达可以增加细胞的增殖、迁移和侵袭能力;相反,将p-CMV6-ASS1构建载体转移到ASS1缺陷的IPF成纤维细胞中,细胞的增殖、迁移和侵袭能力下降。

Result 3:Loss of ASS1 expression activates Met receptor and its downstream signaling.
为了进一步分析ASS1调控的信号网络,将对照和ASS1敲除细胞都进行了RPPAs分析。由于RTKs信号通路在成纤维细胞活化以及纤维化发展进程中发挥着重要的作用,所以作者就筛选出由RTKs所介导的信号通路,并且对ASS1敲除的正常成纤维细胞以及ASS1缺陷的IPF成纤维细胞进行蛋白以及磷酸化蛋白的表达蛋白差异热图,并得出四种排名靠前的酪氨酸磷酸化上调的RTKs。接下来作者对对照组以及ASS1敲除的正常肺成纤维细胞的细胞裂解物进行免疫印迹,发现P-Met及其下游蛋白P-Src和P-STAT3的表达水平都上调了。通过IHC染色,作者证明了在IPF患者以及BLM诱导的小鼠模型的纤维化肺组织中都有较高水平的P-Met表达信号。

Result 4:ASS1-deficient lung fibroblasts are vulnerable to arginine deprivation.
由于缺乏ASS1的细胞不能自主合成精氨酸,所以为了生存需要从外界摄取精氨酸。精氨酸脱亚氨酶(ADI)或聚乙二醇化的ADI可以阻断细胞从外界环境中摄取精氨酸,于是作者就在含精氨酸以及不含精氨酸的条件下培养成纤维细胞,培养3天后,测量细胞的增殖速率。经过数据分析,正常成纤维细胞在24小时和48小时的增殖无显著变化,而在无精氨酸培养条件下,IPF成纤维细胞的增殖是显著下降的。作者接下来用ADI处理细胞,发现ADI可以显著损害细胞的活力,并且在IPF的成纤维细胞中更为明显。作者继续用ADI处理BLM诱导的小鼠模型,通过细胞活力分析证明,ADI对BLM诱导的小鼠模型作用效果非常显著。

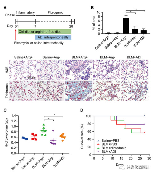
Result 5:The therapeutic potential of arginine deprivation in halting lung fibrosis.
为了将实验从体外转移到体内,作者建立了BLM诱导的肺纤维化模型,在气管内灌注博来霉素后,对小鼠进行无精氨酸饮食或者腹腔注射ADI。并将实验分为五组,经过BLM处理之后,肺组织的结构发生了广泛的变化,并且来自无精氨酸饮食以及ADI处理的BLM小鼠的纤维化病变显著降低。BLM诱导的羟脯氨酸水平的上调在BLM+无精氨酸饮食和BLM+ADI组中显著下调。为了比较ADI和尼达尼布的抗纤维化作用,作者进行了另外一组BLM所诱导的肺纤维化研究,发现只有ADI处理后的小鼠在BLM诱导后表现出更高的生存率。

Result 6:The effect of arginine deprivation in increasing nintedanib efficacy.
由于在肺纤维化中,ASS1的缺失激活了Met受体,但是Met受体并不是尼达尼布的治疗靶点。为此,作者将IPF成纤维细胞在含或不含精氨酸的培养基中用尼达尼布处理72h,发现与含精氨酸的细胞相比,用尼达尼布处理的肺成纤维细胞在不含精氨酸的培养基中细胞活力显著降低。用尼达尼布和ADI协同处理IPF肺成纤维细胞发现细胞活力降低,并且羟脯氨酸水平也降低。接下来,作者又进一步验证了尼达尼布和精氨酸剥夺的协同作用,通过肺切片的组织学分析显示,在尼达尼布和ADI联合治疗的小鼠中,BLM诱导的肺成纤维细胞损害显著降低;与组织学分析一致,联合治疗的小鼠肺部羟脯氨酸水平降低。

原文链接:
https://www.cell.com/molecular-therapy-family/molecular-therapy/fulltext/S1525-0016(21)00028-9?_returnURL=https%3A%2F%2Flinkinghub.elsevier.com%2Fretrieve%2Fpii%2FS1525001621000289%3Fshowall%3Dtrue