2021年12月30日,美国加利福尼亚大学旧金山分校医学系Jaymin J等人在 Nature Cell Biology杂志上发表了一篇名为Human alveolar type 2 epithelium transdifferentiates into metaplastic KRT5 + basal cells的文章,该研究证明了人类肺泡II型细胞(hAEC2s)在体外和体内响应肺间质中的纤维化信号转化为基底细胞。对类器官共培养物中正常 hAEC2 和间充质细胞的单细胞分析揭示了先前在IPF 中描述的病理性成纤维细胞和基底细胞的出现。对 hAEC2 衍生的类器官和 IPF 上皮细胞的轨迹和组织学分析表明,hAEC2s通过肺泡-基底中间物转分化为基底细胞,这些中间物聚集在病理CTHRC1hi/TGFB1hi成纤维细胞附近。研究表明,在严重的人肺损伤中,肺泡化生基底细胞的hAEC2缺失和扩张是通过异常间质驱动的hAEC2-基底细胞谱系轨迹产生因果联系的。

Result 1: hAEC2s transdifferentiate into basal cells in vitro
作者采用3D类器官系统分别使用MRC5和AHLM作为饲养层与hAEC2共培养,发现共同培养的第14天来自hAEC2-AHLM共培养的大多数类器官含有KRT5+细胞,而hAEC2-MRC5共培养中的大多数类器官仅含有SFTPC+细胞。同时免疫表型分析表明大多数由MRC5共培养产生的KRT5+细胞不会对其他成熟的基底细胞标志物染色,而来自AEC2/AHLM类器官的大多数KRT5+细胞同时也对TP63和KRT17染色。
为了进一步研究hAEC2s使用可追踪分化系统分化为KRT5+基底细胞的能力,作者利用了人类诱导多能干细胞衍生的AEC2(iAEC2)模型系统。与MRC5细胞共培养的iAEC2s形成鲜明对比的是,与AHLM共培养的iAEC2s显著丧失了SFTPC表达。免疫表型证实了在几乎所有类器官中与AHLM共培养的iAEC2中SFTPC的丢失,以及在约65%的类器官中分别出现了中间和早期基底细胞标志物KRT8和KRT17。

Result 2: hAEC2s transdifferentiate to basal cells in a fibrotic host in vivo
为了确定hAEC2s的体外转分化能力是否在体内保持,作者将新鲜分选的hAEC2s移植到博来霉素诱导的NOD scid gamma(NSG)小鼠的纤维化肺中。使用人类特异性核抗原(HNA),识别出主要位于受损肺泡区域的大量人类细胞斑块。与KRT5共染色鉴定出HNA+/KRT5+细胞是SFTPC-,其中化生基底细胞似乎在鼠宿主中形成“细支气管化”囊肿。免疫组织学分析表明,当单独移植或与MRC5细胞一起移植时,大多数hAEC2保留了肺泡命运(~75%),而类似AHLM:AEC2比例的共同移植导致大多数斑块包含KRT5+基底细胞(~80%)。在与移植的RFP相邻的区域发现了具有基底特征的hAEC2以及基底细胞和AHLM。作者还检测到共表达AEC2(SFTPC)和基底(KRT5)和过渡(KRT8)的细胞簇与AHLM相邻的细胞标记。异种移植实验表明,hAEC2s能够在体内重建纤维化环境,并在AHLM存在下高效转分化为基底细胞,证实了hAEC2s的体内可塑性。

Result 3: IPF-like mesenchymal subsets emerge during AHLM culture
为了确定AHLM是否通过培养获得IPF间充质亚群的特征,作者分析了新鲜(从供体肺分类,未培养)AHLM(正常供体,N =3)、新鲜IPF间充质(N =3)和培养的scRNA-seq结果AHLM在第0-1代从类器官中分离出来(N =2)。UMAP分析分别显示了AHLM和IPF供体的子集相当一致的聚类。新鲜AHLM主要由近端和远端成纤维细胞以及少量平滑肌组成。然而培养的AHLM经历了细胞特性的显著转变,远端肺泡成纤维细胞特性的丧失类似于IPF间充质。合并的UMAP结果表明,源自新鲜IPF和培养的AHLM的CTHRC1hi和HAShi成纤维细胞亚群的特征明显重叠。差异表达基因(DEG)的分析表明,在培养的AHLM和IPF间充质的病理间充质生态位亚群中,标记物表达高度一致。在培养的AHLM和IPF中出现的CTHRC1hi和HAShi亚群都显示出纤维化转化的特征。该分析表明,病理性成纤维细胞亚群来自IPF中存在的培养的AHLM,它们表达可能促进hAEC2化生转分化为基底细胞的生态位因子。

Result 4: Pathological niche signalling modulates transdifferentiation
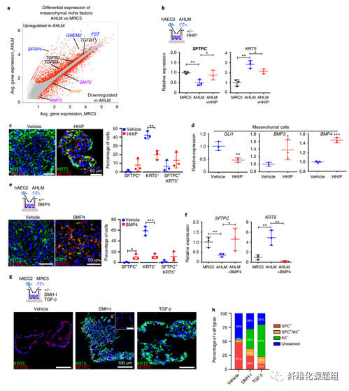
为了进一步确定促进hAEC2转分化的生态位因素,作者通过大量RNA-seq检查了培养的AHLM与MRC5细胞的转录组。DEG分析显示AHLM中多种分泌的BMP拮抗剂以及TGF-β1配体显著上调,而BMP配体和hedgehog拮抗剂HHIP在MRC5细胞中优先上调。HHIP处理减弱了与hAEC2共培养的AHLM中Hh转录激活因子的表达,同时BMP配体的表达增加。重组BMP4的添加显著减弱了hAEC2转分化为基底细胞和其他气道谱系如俱乐部细胞。相反,添加DMH1(BMP活化的小分子抑制剂)和重组TGF-β1都增加了与MRC5细胞共培养的hAEC2衍生的基底细胞数量。这表明活跃的TGF-β信号促进hAEC2转分化为基底细胞,而hAEC2生态位中的BMP激活维持AEC2的命运,这可以解释AHLM与MRC5细胞在促进基底细胞分化的能力方面的不同作用。

Result 5: hAEC2-derived basal cells resemble IPF metaplastic basal cells
为了比较器官中的hAEC2衍生的基底细胞和从完整肺部分离的基底细胞,作者分析了从正常供体肺(N=2)、IPF肺(N=2)和从器官中分离的hAEC2衍生的基底细胞(N=2)的远端片段分离的新鲜分离上皮细胞的scRNA-seq结果。分别进行文库制备,并根据KRT5表达分离基底细胞并合并UMAP并聚类成不同的基底子集。聚类揭示了四种不同的基底细胞亚群,它们与先前鉴定的体内基底细胞亚群高度重叠,包括分泌型(SPB)、多能型(MPB)、活化型(AB)和增殖型(PB)。有趣的是,多个hAEC2衍生的基底细胞是分泌型基底细胞,该细胞群已被确定为IPF肺泡中的主要基底细胞群。基底细胞亚群特异性标记分析显示了hAEC2衍生和IPF基底细胞中基因表达的相似性。
为了进一步探索IPF生物标志物是否在hAEC2衍生的基底细胞中上调,作者进行了DEG分析,比较了来自正常肺的基底细胞与衍生自hAEC2的基底细胞。该分析表明,尽管hAEC2衍生的基底细胞表达类似的经典基底标记,但它们过度表达先前报道在IPF上皮中上调的标记。正常肺、IPF肺和hAEC2衍生类器官的组织学比较表明,这些IPF生物标志物优先存在于IPF和hAEC2衍生类器官的基底细胞中,但不存在于正常肺中。最后,为了确定IPF和hAEC2衍生基底细胞的共同基因特征,作者对IPF基底细胞和hAEC2衍生基底细胞与正常肺基底细胞的DEG进行了重叠分析。超几何概率测试显示,hAEC2衍生和IPF基底细胞之间的DEG中重叠基因显着富集生成IPF和hAEC2衍生基底细胞之间共享的大量DEG。这些结果表明,尽管hAEC2衍生的基底细胞表达典型的基底细胞基因程序,但它们与异位定位在患病肺泡中的IPF基底细胞具有更多的相似性。

Result 6: hAEC2 to basal cell transdifferentiation occurs through intermediate states
为了确定是否在hAEC2向类器官中基底细胞的逐步转分化中观察到类似的离散中间体,作者通过scRNA-seq分析了所有上皮细胞(基于EPCAM表达)在体外经历转分化的时间过程。第0天的上皮细胞、第7天、第14天、第21天的类器官分别测序,然后通过UMAP合并和聚类,从而出现了六个主要聚类。时间进程显示hAEC2群的时间依赖性损失和KRT5+基底细胞群的增加,以及在第7天早期出现两种不同的带有hAEC2和基础标志物的肺泡基底中间体(ABI)。值得注意的是,在小鼠体内植入后观察到SFTPClow/KRT8+/KRT5-群体与体内源自hAEC2的上皮细胞中的ABI相当。随着ABI随着时间的推移消失,SCGB1A1+俱乐部细胞和FOXJ1+纤毛细胞群在培养中逐渐出现,表明转分化的KRT5+细胞是成熟的基底细胞能够进一步分化成棒状和纤毛状谱系。通过Monocle和RNA轨迹分析证实了ABI1和ABI2中间群体在直接转分化为基底细胞的路线中的出现。沿hAEC2转分化轨迹的基因表达可视化表明,随着成熟的hAEC2转变为ABI,成熟的AEC2标记LAMP3和新的hAEC2标记HHIP首先迅速丢失。ABI1和ABI2的存在在转分化早期的第7天类器官的免疫表型分析中得到证实,除了少数类器官外,我们还看到KRT17-/KRT8+/SFTPC+和KRT17+/KRT8+/SFTPClow细胞(9%)仅包含完全转分化的基底细胞(KRT17+/KRT5+)。随着转分化的进展,ABI让位于成熟的基底细胞,因为随着成熟基底细胞标记KRT5和KRT14的出现,所有hAEC2标记都丢失了。驱动hAEC2、ABI1和ABI2的通路的上游IPA分析证实了这些中间体的不同表达谱。相对于ABI2,ABI1细胞表现出典型的hAEC2(FOXA2、GATA4、NKX2-1)的活跃上游驱动因子。相反,ABI2优先被基础细胞途径(TP63、HES1、SOX2)以及TGF-β1信号传导和间充质标志物的表达激活。

Result 7: Identification of AEC2 to basal cell ABIs in fibrotic human lungs
作者假设PATS样细胞,包括过渡性AEC2和KRT17+/KRT5-基底细胞,也代表AEC2和基底细胞之间的中间细胞。重新分析了IPF上皮转录组以及包括来自原始数据集的基底细胞,然后进行Monocle轨迹分析。该分析证实了通过过渡AEC2的hAEC2-hAEC1轨迹。然而,在分析中包含基底细胞也揭示了通过KRT17+/KRT5-的同样显著的hAEC2到基底细胞的轨迹基底细胞。然后,我们直接比较了在IPF中的PATS样细胞中被发现上调的基因与类器官ABI(ABI1和ABI2),并观察到几乎相同的表达模式。类器官ABI1群体与过渡性AEC2相似,而类器官ABI2群体与KRT17+/KRT5-基底细胞相似。总之,这些研究结果表明,在3D类器官培养物中源自hAEC2的ABI概括了先前确定的IPF肺中的中间细胞群,并表明通过这些中间细胞类型从hAEC2到基底细胞的直接轨迹。
发现了在同一囊性区域中所有四种细胞类型的证据,通过蛋白质染色来判断hAEC2s:SFTPC+ / KRT8low / KRT17- / KRT5-、ABI1:SFTPC+ / KRT8hi / KRT17low / KRT5-、ABI2:SFTPClow / KRT8hi / KRT17+ / KRT5-和基底细胞:SFTPC- / KRT8- / KRT17+ / KRT5+,此外,ABI2s可以根据TP63的存在进行细分。接下来,我们使用ABI1、ABI2和基底细胞的标记组合,通过RNA原位杂交系统地检查IPF肺中ABI的存在,作为肺泡重塑程度的函数,所有这些标记都表达不同水平的KRT17mRNA。考虑到IPF肺的高度异质组织学,作者将ABI分析集中在组织学定义的区域。ABI1s和ABI2s的相对频率与疾病进展相关。在IPF肺的正常表现和增厚的肺泡区域,反映了轻微损伤的组织学区域,>80%的KRT17+细胞是SFTPC+ABI1s,其余的是KRT17+/SFTPC-/KRT5-ABI2s。相反,在由微囊区域存在所反映的中度至重度损伤区域,大多数KRT17+细胞是ABI2s(63%),并出现少量KRT17+/KRT5+基底细胞(10%的KRT17+细胞)。最后,在完全细支气管化和重度纤维化的区域,作者发现很少有ABI1(2%)和ABI2(30%),其中68%的KRT17+通过KRT5表达判断,细胞现在获得了完整的基础同一性。此外,通过免疫染色,我们在患有硬皮病和COVID-19的肺中发现了ABI的证据,显示出线性连接的AEC2s:SFTPC+、ABI1s:SFTPC+ / KRT17+、ABI2s:SFTPC- / KRT17+ / KRT5-和基底细胞:KRT17+ / KRT5+细胞在病肺的同一区域。结果强烈表明,体内的ABI群体,类似于在3D类器官中确定的群体,表现为肺泡损伤的功能,导致hAEC2转分化为基底细胞。

因为ABI2具有升高的TGF-β信号传导,它可以拮抗BMP信号传导。检验了提供促纤维化TGFB1hi生态位的异常间充质在空间上与ABI相关的假设。作者用ABI标志物(SFTPC和KRT17)和促纤维化间充质标志物CTHRC1原位探测IPF肺标本,然后是基础标记KRT5的蛋白质染色。约10%的ABI1与CTHRC1+细胞相邻,但83%的ABI2与CTHRC1+间充质相邻,表明化生中间细胞与TGFβ1hi促纤维化间充质细胞之间存在高度关联。我们还发现CTHRC1+间充质也与活跃重塑区域中发现的所有基底细胞中的77%相关。这些数据表明,hAEC2s通过一系列中间体转分化为化生基底细胞,至少部分在由TGFβnhi、促纤维化间充质群体构成的纤维化生态位中。

示意图说明了hAEC2通过离散的ABI向化生性基底细胞的转分化途径,并可能导致IPF中突出的发育不良肺泡结构的积累。转分化是周围间充质从BMP/Wnt高支持生态位(绿色)转变为异常的促纤维化生态位的功能,该生态位由富含抗BMP、TGF-β1和细胞外基质(ECM)蛋白的成纤维细胞组成(红色的)。虽然示意图突出了源自成纤维细胞的活性TGF-β1,但ABI也是TGF-β1激活和信号传导的重要来源,可能有助于异常间充质的发展和促纤维化环境。

原文链接:
https://www.nature.com/articles/s41556-021-00809-4