师大首页
|
办事大厅
|
English
|
院长信箱
|
导航
首页
学院概况
学院简介
组织机构
学院领导
教授委员会
院学术分委员会
院学位分委员会
学院宣传片
betvictor伟德下载app
betvictor伟德下载app
betvictor伟德娱乐
荣休教师
2025年
学科建设
重点学科
生物学一级重点学科
生态学一级重点学科
学位点建设
生物学博士后科研流动站
动物学博士点
生物学一级学科硕士点
生态学一级学科硕士点
生物学二级学科硕士点
专业硕士学位点
科研平台
河南省-科技部共建国家重点实验室培育基地
河南省生物工程重点实验室
河南省生物工程研究应用中心
河南省道地药材保育及利用工程技术研究中心
河南省绿色药材生物技术工程实验室
新乡市中药材保育及利用工程技术研究中心
河南省农业微生物生态与技术国际联合实验室
功能微生物绿色转化技术河南省工程实验室
河南省作物遗传改良与种质创新工程研究中心
河南濮阳黄河湿地生态系统野外观测站
河南太行山森林生态系统野外观测站
河南省水生态毒理与健康防护国际联合实验室
科学研究
科研团队
科研项目
科研成果
人才培养
本科生培养
专业介绍
教学质量工程
研究生培养
博士研究生
硕士研究生
课程建设
博士后
国培省培
网上伟德平台
招生信息
就业信息
党群之窗
党建工作
党建新闻
发展公告
实施方案
公开承诺
工会工作
工会新闻
工会组织机构
岗位职责
工会政策制度
工会论文选登
主题教育
团学活动
实践活动
社会实践
素质拓展
学生社团
微博关注
团委微博
2011级博客
2010级博客一支部
2010级博客二支部
安全工作
规章制度
安全制度
岗位职责
党建制度
校友工作
校友交流
联系方式
精彩聚首
杰出校友
校友捐赠
毕业照
审核评估
硕士研究生
当前位置:
首页
人才培养
研究生培养
硕士研究生
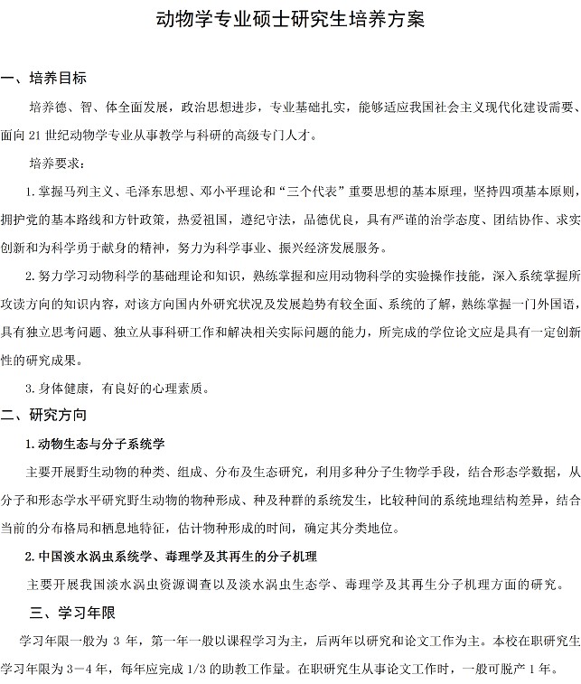
动物学专业硕士研究生培养方案
发布者:zz
发布时间:2014-05-26
浏览次数:
622
伟德源自英国始于1946